临夏州科学技术局

政府信息公开

政府信息公开指南

政府信息公开制度

主动公开事项目录

法定主动公开内容

    组配分类

    主题分类

    体裁分类

    服务对象

政府信息公开年报

    · 2024
    · 2023
    · 2022
    · 2021
    · 2020
    · 2019

依申请公开

序号 标题 发文字号 成文日期 发布日期
临夏州医疗保障局政府信息公开指南(2024年)

根据《中华人民共和国政府信息公开条例》(国务院令第711号,以下简称《条例》)和《临夏回族自治州人民政府信息公开指南》等有关规定,为了更好地提供政府信息公开服务,方便公民、法人和其他组织需要获得本机关政府信息公开服务,编制《临夏州医疗保障局政府信息公开指南》

一、主动公开

(一)公开范围

1.机关职能、机构设置、领导分工等;

2.医疗保障工作领域的法律、法规、规章和其他规范性文件;

3.医疗保障制度改革发展规划及相关政策;

4.涉及待遇保障、医药服务管理、基金监管、“放管服”等相关领域的政策;

5.州本级医保经办服务事项的办理条件、程序及所需证明材料等;

6.政府信息公开年度工作报告;

7.本部门预算决算、“三公”经费;

8.法律、法规、规章规定应当主动公开的其他政府信息。

(二)公开形式

临夏州人民政府网站(网址:http://www.linxia.gov.cn)临夏州医疗保障局信息公开专栏临夏州医疗保障局微信公众号、临夏州融媒体中心等其他新闻媒体

(三)公开时限

依据《条例》规定,属于主动公开范围州医保局名义发布的政府信息,应当自该信息形成或者变更之日起20个工作日内及时公开。法律法规对政府信息公开的期限另有规定的,从其规定。

二、依申请公开

(一)公开范围

公民、法人或者其他组织根据自身要求,可依法向州医保局提出获得相关政府信息的申请,申请人可通过递交、信函、在线申请、电子邮件等形式送至州医疗保障局。

(二)受理机构

本部门申请受理机构为临夏州医疗保障局办公室;

受理时间:正常工作日上班时间(节假日除外);

受理地点:甘肃省临夏市红园广场医疗保障局;

联系电话:0930-6225922;

传真:0930-6225922;

邮政编码:731100;

电子邮箱:2523671370@qq.com

(三)申请方式

申请人可通过递交、信函、在线申请、电子邮件等形式送至州医疗保障局。提出公开政府信息的申请应当包括申请人的姓名或者名称、身份证明、详细地址、联系方式以及所需政府信息的内容描述、形式要求以及用途。

1.当面申请。申请人可以直接到临夏州医疗保障局办公室提出申请。

2.信函、传真申请。申请人通过信函方式提出申请的,请在信封左下角注明“政府信息公开申请”的字样;申请人通过传真方式提出申请的,请相应注明“政府信息公开申请”的字样。

3.互联网申请。申请人可通过临夏回族自治州人民政府网“信息公开”栏目下“政府机构”子栏目中“临夏州医疗保障局”的“依申请公开”子栏目,直接填写并提交政府信息公开申请。

)答复时限

受理机构收到政府信息公开申请,能够当场答复的,将当场予以答复;不能当场答复的,将于收到申请之日起20个工作日内予以答复;需要延长答复期限的,经本部门政府信息公开工作机构负责人同意并告知申请人,延长的期限最长不超过20个工作日。受理机构征求第三方和其他机关意见所需时间不计算在上述期限内。

)费用

参照国务院办公厅印发的《政府信息公开信息处理费管理办法》(国办函〔2020〕109号)执行收费标准。

三、监督方式

公民、法人或者其他组织认为州医疗保障局不依法履行政府信息公开义务的,可以向上级行政机关、监察机关或者政府信息公开主管部门举报;或者认为州医疗保障局在政府信息公开工作中的具体行政行为侵犯其合法权益,依法申请行政复议或者提起行政诉讼

1.临夏回族自治州人民政府信息公开工作主管部门

单位名称:临夏回族自治州人民政府办公室

联系电话:0930-6221011(兼传真)

通信地址:临夏市红园路8号

邮政编码:731100

2.行政复议

单位名称:临夏回族自治州人民政府

联系电话:0930-6214308

通讯地址:临夏市红园路8号

邮政编码:731100

3.行政诉讼

单位名称:永靖县人民法院

联系电话:0930-8831276

通讯地址:甘肃省永靖县刘家峡镇富民路(无门牌号)

邮政编码:731600



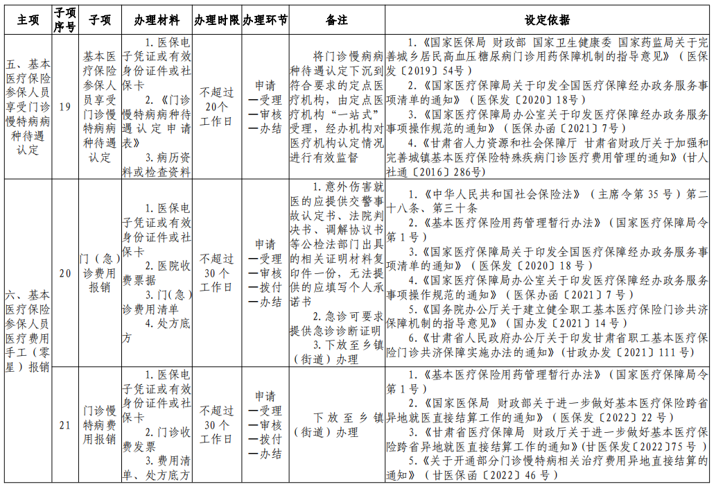
甘肃省医疗保障经办政务服务事项清单(2023版)

关于印发《甘肃省医疗保障经办政务服务事项清单(2023版)》的通知

各市(州)医疗保障局,甘肃矿区医疗保障局,兰州新区民政司法和社会保障局,中石油长庆油田分公司社会保险中心,省医疗保障服务中心:

为深入贯彻落实党中央、国务院关于深化“放管服”改革的决策部署,推进医疗保障服务标准化规范化,进一步落实《国家医疗保障局关于印发全国医疗保障经办政务服务事项清单的通知》(医保发〔2020〕18号)《国家医疗保障局办公室关于印发医疗保障经办政务服务事项操作规范的通知》(医保办函〔2021〕7号)和省医保局《关于落实医保经办系统行风建设十项重点工作任务的通知》(甘医保发〔2023〕55号),现将《甘肃省医疗保障经办政务服务事项清单(2023版)》,印发你们,并提出如下要求,请一并抓好贯彻落实。

一、各级医保部门要充分认识规范医保经办政务服务事项的重要性,认真落实受理层级、办理材料、办理时限、反馈渠道等各项要求,确保2023年底前实现全省医保政务服务事项统一规范。

二、要加快推进服务事项向基层延伸下沉,乡镇(街道)、村(社区)等基层一线提供信息查询、异地就医备案及费用报销代收代办等医保服务。2023年底基本实现乡镇(街道)医保服务全覆盖,村(社区)医保服务覆盖率达到60%。

三、要推进医保数字化经办,同步规范线上(含移动终端)办理事项,将医疗保障新增政务服务事项推送到互联网终端和移动终端。各级经办机构要维护实施清单,完善线上业务办理功能,推进高频事项全程网办,提升线上可办范围,为群众提供便捷化服务。

四、要通过宣传册、宣传海报、门户网站微信公众号等形式,及时向社会公布清单及办事指南,做到形式直观、易看易懂,方便群众阅读、查询、下载和使用。

五、本事项清单自印发之日起施行,2020年8月31日印发的《甘肃省医疗保障经办政务服务事项清单(试行)》《甘肃省医疗保障经办政务服务办事指南(试行)》(甘医保发〔2020〕71号),同时废止。

如有意见建议请及时反馈省医保服务中心。

联系人:应  玥

电  话:0931-7873864

邮  箱:gsybfwzx@163.com

甘肃省医疗保障局

2023年7月31日

(公开属性:主动公开)


我要申请
机构简介
  • 机构简介
  • 机关职能
  • 机构设置
  • 领导班子

临夏州医疗保障局于2019年1月31日正式成立。根据《临夏州机构改革方案》,新组建的州医疗保障局整合了州人社局的城镇职工和城镇居民基本医疗保险、生育保险职责,原州卫健委的新型农村合作医疗职责,州发改委的药品和医疗服务价格管理职责,州民政局的医疗救助职责,主要负责建立完善统一的城乡居民基本医疗保险制度和大病保险制度,建立健全覆盖全民、城乡统筹的多层次医疗保障体系,确保医保资金合理使用、安全可控,推进医疗、医保、医药“三医联动”改革。

临夏州医疗保障局为州政府直属机构,内设办公室、待遇保障科、医药服务管理科、基金监管科4个科室和临夏州医疗保险中心、临夏州医保局信息中心和临夏州城乡居民医保及医疗救助经办中心3个事业单位。主要职责为:

(一)贯彻执行国家和省上关于医疗保险、生育保险、医疗救助等医疗保障制度的法律法规、政策、规划和标准。拟订全州医疗保险、生育保险、医疗救助政策,并组织实施和监督检查。

(二)拟订并组织实施全州医疗保障基金监督管理办法,建立健全医疗保障基金安全防控机制,推进医疗保障基金支付方式改革。

(三)组织制定全州医疗保障筹资和待遇政策,完善动态调整和区域调剂平衡机制,统筹城乡医疗保障待遇标准,建立健全与筹资水平相适应的待遇调整机制。拟订并组织实施全州长期护理保险制度改革方案。

(四)制定定点医药机构协议和支付管理办法并组织实施,建立健全医疗保障信用评价体系和信息披露制度,监督管理纳入医保范围内的医疗服务行为和医疗费用,依法查处医疗保障领域违法违规行为。

(五)负责医疗保障经办管理,公共服务体系和信息化建设。组织实施异地就医管理和费用结算政策。健全完善医疗保障关系转移接续制度。

(六)完成州委、州政府和省医疗保障局交办的其他任务。



  办公地点:临夏市红园广场人力资源大厦

  办公时间:周一至周五上午8:30—11:30、下午14:30—17:30(节假日除外)

  电话:0930—6225922

  传真:0930—6227037